Abstract
Abstract
Introduction
Severe acute respiratory syndrome coronavirus-2 (SARS-CoV2) can induce a strong host immune response. Several groups have investigated the course of antibody responses in patients recovering from SARS-CoV-2 infections but little is known about the recovery of cellular immunity. This study investigated the cellular immune response in people who had recovered from SARS-CoV2 infection.
Methods
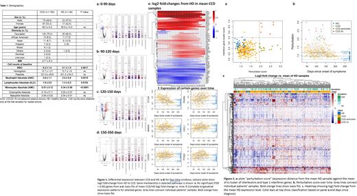
162 coronavirus disease 2019 (COVID-19) convalescent plasma donors (CCD) and 40 healthy donor (HD) controls were enrolled prospectively in an IRB-approved protocol (Clinical Trials Number: NCT04360278) and provided written informed consent to participate in the study. Using the nCounter platform and host response panel with 785 genes across more than 50 pathways, we compared transcriptomic profiles on RNA samples obtained from the peripheral blood leukocytes of these 162 CCD and 40 HD. Additionally, in 69 of the 162 CCD samples, we evaluated transcriptomic trends at more than one-time point during the convalescent period.
Results
Age, sex, ethnicity, and body mass index distributions were similar among the CCD and HD. With respect to baseline complete blood counts, hemoglobin, platelets, and absolute basophil and eosinophil counts, all were similar among CCD and HD (Table 1). However, despite sample collections occurring several days after convalescence, mean counts for absolute neutrophil counts, absolute monocyte counts, and absolute lymphocyte counts were significantly higher among CCD compared to HD.
30-90 days after diagnosis, 19 of 773 genes differed (FDR < 0.05) between the average CCD and HD samples. Up-regulated genes included MAFB, CTLA4, PTGS2, and the chemokine signaling genes CXCR4, CXCL5, CXCL2 and CCR4. Down-regulated genes included PTGER2, CASP8, and the interleukins IL36A, IL31, IL20 and IL21 (Figure 1 a,b).
Differential gene expression persisted for months. At 90-120 days, 13 genes were differentially regulated, including again MAFB CXCR4, PTGS2, CXCL2 and PTGER2, plus SMAD4. At 120-150 days post-diagnosis, 58 genes were differentially expressed (FDR < 0.05) compared to HD. Pathways with up-regulated genes included Treg differentiation, type III interferon signaling and chemokine signaling. 150-360 days post-diagnosis, 4 genes remained up-regulated on average (FDR < 0.05): PTGS2, PIK3CR, CXCL1 and SMAD4 (Figure 1 c,d).
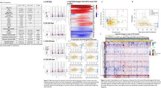
Individual patients varied considerably from the mean trend. Scoring samples by their similarity to the gene expression profile of the mean HD sample, 21 CCD samples from 20 unique patients (12%) were identified as highly perturbed from HD. 84% of these highly perturbed samples were collected > 90 days post-diagnosis. Of these 21 samples, 6 were distinguished by > 2-fold up-regulation of a cluster of interleukin and type-1 interferon genes (Figure 2).
Conclusions
Overall, our study identified important gene expression trends in CCD compared to HD in the post-acute period. The changes varied with time and among donors. As the expression of T-cell inhibitory molecule CTLA4 fell, the number of differentially expressed increased with the most marked changes occurring 120 to 150 days post-diagnosis in genes in chemokine signaling, type III interferon signaling and Treg pathways. Persistent alterations in inflammatory pathways and T-cell activation/exhaustion markers for months after active infection may help shed light on the pathophysiology of a prolonged post-viral syndrome observed in individuals following recovery from COVID-19 infection. Our data may serve as the basis for risk modification strategies in the period of active infection. Future studies may inform the ability to identify druggable targets involving these pathways to mitigate the long-term effects of COVID-19 infection.
Danaher: NanoString Technologies: Current Employment, Current holder of individual stocks in a privately-held company.
